guide
- Get started
- Label Studio features
- Billing & Usage
- Release notes
Security and Privacy
- Secure Label Studio
Install and Upgrade
- Install and upgrade Label Studio
- Database setup
- Start Label Studio
- Troubleshooting
Deploy and Install Enterprise
- Install Label Studio Enterprise
- Set up persistent storage
- Set up an ingress controller
- Install with Docker
- Deploy on Kubernetes
- Install on airgapped server
- Install on Amazon EKS
- Available Helm values
Manage Users
- Set up user accounts
- Manage access
- Set up authentication
- Set up SCIM2
Import Data
- Import data
- Import pre-annotations
- Cloud storage setup
Labeling and Projects
- Project setup
- Manage data
- Set up your labeling interface
- Label and annotate data
- Comments and notifications
Manage Annotations
- Review annotations
- Annotation statistics
- Custom agreement metric
- Export annotations
Machine Learning Setup
- Machine learning integration
- Write your own ML backend
- ML Examples and Tutorials
- Active learning loop
- Troubleshoot machine learning
Integrations
- Webhook Setup
- Webhooks Event Reference
- Custom Webhooks
- Python SDK Tutorial
- Backend API
Advanced Development
- Frontend library
- Frontend reference
- Update scripts and API calls
Install Label Studio Enterprise
Install Label Studio Enterprise on-premises if you need to meet strong privacy regulations, legal requirements, or want to manage a custom installation on your own infrastructure. You can run Label Studio Enterprise in an airgapped environment, and no data leaves your infrastructure.
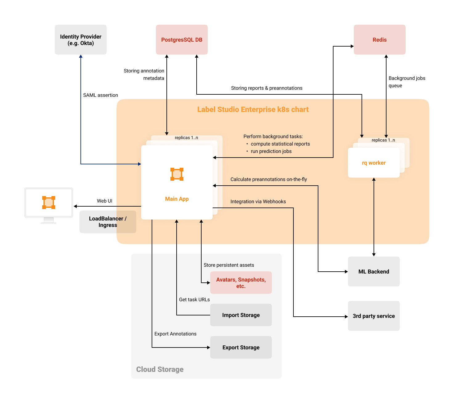
This high-level architecture diagram that outlines the main components of a Label Studio Enterprise deployment.
warning
Label Studio Enterprise 2.2.9 decommissioned MinIO as a service.
Label Studio runs on Python and uses rqworkers to perform additional tasks. Metadata and annotations are stored in a bundled version of PostgreSQL that functions as persistent storage. If you host Label Studio in the cloud, use persistent storage in the cloud instead of MinIO.
Before you install
Before you deploy Label Studio Enterprise, prepare your environment.
- Set up persistent storage.
- For Kubernetes deployments, configure ingress.
Install Label Studio Enterprise
Select the deployment scenario that best fits your labeling use case.
| How | Who |
|---|---|
| Install using Docker Compose | small-scale production data labeling activities with dozens or hundreds of annotators |
| Install using Kubernetes and Helm charts | large-scale production-grade data labeling activities with thousands of annotators |
| Install Label Studio Enterprise without public internet access | if you use a proxy to access the internet from your Kubernetes cluster, or it is airgapped from the internet |
More details
- See Secure Label Studio for more details about security and hardening for Label Studio Enterprise.
- Instead of installing, you can also use Label Studio Enterprise as a cloud offering.
To install Label Studio Community Edition, see Install and Upgrade Label Studio. This page is specific to the Enterprise version of Label Studio.
If you found an error, you can file an issue on GitHub!